家用房屋是消费者居住、生活的主要空间。家用房屋装饰装修(以下简称家装)的质量直接关系到广大消费者身体健康、生活质量和生命财产安全。近年来,随着消费者改善居住条件需求的增长,商品房及其装饰装修行业得到了长足发展。但是,消费者购买商品房及其装饰装修服务遭遇质量问题所引发的消费纠纷案件数量呈上升趋势,其中家装防水类和内墙乳胶漆安全性的消费纠纷占比较大。我们通过剖析此类案例,注意到家装质量问题主要反映在建材和施工质量两个方面,而建材质量是保证装饰装修质量的基础。因此,为了规范家用建材市场和家装服务行业,增强消费者的安全意识、防范意识和维权意识,维护广大消费者的合法权益,四川省保护消费者权益委员会(以下简称省消委会)于7-9月选择了防水材料、内墙乳胶漆两种家装中普遍使用的功能性材料作为样品进行了比较试验,以掌握省内市场销售的防水材料及内墙乳胶漆的质量状况,指导广大消费者科学合理选购,安全规范使用。
一、样品采集
本次比较试验的样品由我会工作人员与我会通过官方微博公开征集的消费者代表一道,以普通消费者的身份先后在成都市富森美·家居、八一装饰城、西部家居装饰城、龙泉博美装饰城、府河建材市场、金府机电城、沃尔建材市场等7个大型建材市场的21家销售商随机购买了防水材料和内墙乳胶漆。其中,防水材料26组:弹性体改性沥青防水卷材(以下简称SBS)13组,高分子防水材料-片材(以下简称FS2)5组,聚合物水泥防水涂料(以下简称JS防水涂料)8组;内墙乳胶漆11组:国内生产的9组,原装进口的2组。基本涵盖了目前成都的主要建材市场和家装防水材料、内墙乳胶漆的主要类型和品牌。样品具体情况详见下表:
(一)SBS防水卷材样品一览表(详情见附表)

(二)高分子防水材料-片材样品一览表(详情见附表)

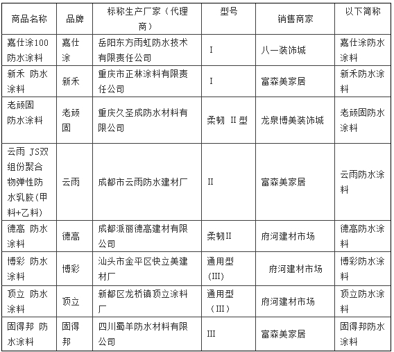
(三)JS防水涂料样品一览表(详情见附表)

(四)内墙乳胶漆样品一览表(详情见附表)

二、委托试验
本次比较试验我们委托了成都产品质量检验研究院有限责任公司依据中华人民共和国国家质量监督检验检疫总局、中国国家标准化管理委员会发布的《消费品和有关服务的比较试验总则》(GB/T16759-2008)、《弹性体改性沥青防水卷材(SBS)》(GB18242-2008)、《高分子防水材料第1部分:片材》(GB18173.1-2012)、《聚合物水泥防水涂料》(GB/T23445-2009)、《合成树脂乳液内墙涂料》(GB/T9756-2009)、《室内装饰装修材料内墙涂料中有害物质限量》(GB18582-2008)等标准,对弹性体改性沥青防水卷材(SBS)的不透水性、低温柔性、拉力、延伸率等4个项目,高分子防水材料-片材的拉伸强度、拉断伸长率、不透水性、低温弯折等4个项目,聚合物水泥防水涂料的拉伸强度、断裂伸长率、低温柔性、不透水性等4个项目以及内墙乳胶漆的对比率、耐洗刷性、安全性指标(游离甲醛、苯、甲苯、乙苯、二甲苯总和、可溶性重金属)等5个项目进行了检测,本次所检测安全性指标占全部安全性指标的75%。检测项目涵盖了防水材料和内墙乳胶漆的主要检测指标。
三、检测结果
(一)防水材料
1.胎基为聚酯毡的SBS质量相对较好。
本次检测的SBS卷材有四种类型:SBSIPYPEPE3(3毫米厚,上下表面隔离材料为聚乙烯膜,胎基为聚酯毡的Ⅰ型弹性体改性沥青防水卷材)2组、SBSⅠPYPEPE4(4毫米厚,上下表面隔离材料为聚乙烯膜,胎基为聚酯毡的Ⅰ型弹性体改性沥青防水卷材)5组、SBSⅡPYPEPE4(4毫米厚,上下表面隔离材料为聚乙烯膜,胎基为聚酯毡的Ⅱ型弹性体改性沥青防水卷材)2组、SBSⅠGPEPE3(3毫米厚,上下表面隔离材料为聚乙烯膜,胎基为玻纤毡的Ⅰ型弹性体改性沥青防水卷材)4组。
经检测,本次13组SBS卷材,9组胎基为聚酯毡的SBS卷材全部符合标准要求,它们分别是:东方雨虹SBSII防水卷材、科顺SBSII防水卷材、东方雨虹SBSI防水卷材、科顺SBSI防水卷材、蜀羊SBS防水卷材、桂湖SBS防水卷材、飞翎SBS防水卷材、威牌SBS防水卷材、宏源SBS防水卷材;4组胎基为玻纤毡的SBS卷材有2组不符合标准要求,它们是沙渠SBS防水卷材、双龙天骄SBS防水卷材。不符合标准要求的2组样品均是在低温柔性项目检测中出现断裂或裂缝,以及最大峰拉力不达标。
2.JS防水涂料质量较差。
本次共检测JS防水涂料8组三种型号:Ⅲ型样品3组,Ⅱ型样品3组,Ⅰ型样品2组。经检测,本次有3组样品不符合标准,占该类样品总数的38%,Ⅰ型、Ⅱ型、Ⅲ型均存在不合格样品,且所检指标拉伸强度(无处理)、断裂伸长率(无处理)、低温柔性、不透水性均存在不达标现象,其中不透水性不达标率最高。三种不符合标准的样品是:新禾防水涂料、云雨防水涂料、博彩防水涂料。本次JS防水涂料检测4个项目,但新禾防水涂料竟有3个项目不符合标准。其中,新禾防水涂料的断裂伸长率(%)标准值应该是≧200,而实测值仅有11,低于标准值94%。据检测机构分析,本次JS防水涂料部分样品个别项目不达标的主要原因:一是部分生产企业的产品设计配方不合理;二是部分生产企业的生产工艺水平不高;三是部分生产企业使用劣质的原材料、添加剂。本次检测结果表明,JS防水涂料也有质量较好的,比如,固得邦防水涂料,其断裂伸长率(%)的标准值应该是≧30,但其实测值却达到了364,实测值是标准值的12倍多。
3.复合片树脂类片材(FS2)达标率极低。
本次共检测复合片树脂类片材(FS2)5组,所检项目不符合标准的有4组,占80%,它们分别是:西岭FS2、昊宇FS2、福龙FS2、圣都FS2。虽有1组样品就本次检测的4个项目符合标准要求,但就其检测数据看,刚好达标。按《高分子防水材料第1部分:片材》(GB18173.1-2012)对片材的标志要求,则本次所检片材,标识全部不符合国家强制标准要求。国标《高分子防水材料第1部分:片材》(GB18173.1-2012)第8章(该章为强制性规定)对标志、包装、运输和贮存进行了规定,其中第8.1条还规定“每一独立包装应有合格证,并注明产品名称、产品标记、商标、生产许可证编号、制造厂名厂址、生产日期、产品标准编号”。但本次送检的5组片材样品,全部没有标注生产日期。生产日期不仅是显示产品新旧程度的重要参考标准,而且还是检测机构检测判定的重要依据。《高分子防水材料第1部分:片材》(GB18173.1-2012)第4.2.1条对产品标记的方法作了明确而详细规定,要求“产品应按下列顺序标记,并可根据需要增加标记内容:类型代号、材质(简称或代号)、规格(长度×宽度×厚度)”。本次送检的片材没有按照标准规定的方式进行标注,即使标注的每平方米多少克,也不符合国家强制性标准要求。
综上所述,防水材料主要问题表现在三个方面:一是总体质量不容乐观,26组防水材料,经检测,有9组样品所检项目不符合标准要求,占全部样品的34%,超过三分之一;二是不同类型防水材料质量差异较大,SBS卷材质量相对较好,用途较广泛;JS防水涂料质量次之,FS2片材质量较差。三是商品标识标志不符合标准的问题突出。从我们查验的情况看,不仅是FS2片材标识没有达到标准要求,就是SBS卷材和JS防水涂料也有没达到国家标准要求的。我们认为生产商所生产的产品在标志标识存在的问题不仅不符合国家标准要求,而且还涉嫌侵害消费者权益。
(二)内墙乳胶漆
本次共检测内墙乳胶漆11组,其中生产商标注为优等品的3组(其中有2组标称为儿童漆),即多乐士儿童漆、立邦乳胶漆、华润漆儿童漆;标注为一等品的2组,即紫荆花漆、多乐士墙面漆;标注为合格品的4组(包括1组未标注等级按合格品进行判定),即TAIHO墙面漆、嘉宝莉乳胶漆、三棵树内墙漆、荆竹花内墙漆(未标注);原装进口的2组,即PPG大师乳胶漆和都芳内墙漆。经检测,本次送检内墙乳胶漆所检项目全部符合《合成树脂乳液内墙涂料》(GB/T9756-2009)、《室内装饰装修材料内墙涂料中有害物质限量》(GB18582-2008)标准,达标率为100%。
1.样品安全性普遍较好,儿童漆实测值表现突出。
本次比较试验样本的苯、甲苯、乙苯、二甲苯总和全部未检出,可溶性重金属镉、铬、汞均未检出,游离甲醛和可溶性重金属铅含量实测值也远远低于国家标准限定值。即使本次检测游离甲醛含量最高的立邦乳胶漆,其含量59mg/kg(毫克每千克)也低于国家标准≦100mg/kg的要求。可溶性重金属铅仅2组样品检出,其实测值为<5mg/kg,远低于国家标准≦90mg/kg的要求。本次送检样品中有2组儿童漆,从实测值看,2组样品质量均较好。多乐士儿童漆游离甲醛实测值为10mg/kg,在本次送检的11组样品中,游离甲醛实测值最低;华润儿童漆游离甲醛实测值为15mg/kg,仅次于多乐士儿童漆。
2.70%以上样品遮盖能力达到优等品要求。
乳胶漆的遮盖能力用对比率指标衡量,其数值在0-1.00之间,数值越接近1.00说明乳胶漆遮盖能力越强。《合成树脂乳液内墙涂料》(GB/T9756-2009)对对比率的规定为:优等品≧0.95,一等品≧0.93,合格品≧0.90.经检测,11组样品有8组对比率大于或等于0.95,占73%,具有很好的遮盖能力,它们分别是:多乐士儿童漆、立邦乳胶漆、华润漆儿童漆、多乐士墙面漆、TAIHO墙面漆、嘉宝莉乳胶漆、三棵树内墙漆、PPG大师乳胶漆。乳胶漆的遮盖力越强,施工时稀释比例越大,乳胶漆用量相对越少。
3.耐洗刷性能全部符合国标。
依据《合成树脂乳液内墙涂料》(GB/T9756-2009),耐洗刷性优等品≧5000次,一等品≧1000次,合格品≧300次。一般情况下,300次的耐洗刷性已能基本满足日常生活需要。经检测,本次送检11组样品全部达到其相应等级的标准。但需要注意的是,任何乳胶漆墙面都不宜用坚硬、粗糙的东西用力擦洗,否则漆膜易被擦破;乳胶漆墙面耐洗刷性还与施工工艺和使用环境相关,比如,居住地潮湿,则应选择耐洗刷性较好乳胶漆和有资质、信誉好的家装公司施工。
4.乳胶漆的标志较好。
本次比较试验除标称成都荆竹花涂料有限公司生产的荆竹花牌花之雅多功能高品质内墙漆没有标注产品的具体等级外,其他样品都按《涂料产品包装标志》(GB/T9750-1998)的要求进行了标识。而且部分厂家基于对消费者知情权的尊重,不仅按国标要求进行标注,而且还在标注方式和标注内容上进行了完善和丰富。比如,多乐士儿童漆、多乐士墙面漆、PPG大师乳胶漆、三棵树内墙漆、嘉宝莉乳胶漆等还设置了防伪标识、防伪查询等内容。
5.个别样品标称内容差异较大。
在市场上,经营者宣称部分内墙乳胶漆产品能够吸附、分解甲醛,能够净化室内空气,能够除味、抗菌、防霉……消费者不要以为“抗甲醛”乳胶漆本身就没有甲醛。本次比较试验样本中也有部分样品也标称能“抗甲醛”,但检测结果显示,宣称抗甲醛的样品本身也是有甲醛的,甚至个别宣传“抗甲醛”的样品其游离甲醛实测值还较高。因此,消费者判断一款涂料产品是否环保,不要光凭其商品名称判断内在品质,而应该向商家索要该产品的检测报告,看产品中含有的有害物质是否低于国标限量值,而并非只注重商家的标称。
6.乳胶漆样品质量情况与产地、价格关联性不大。
本次所购样品价格最高的是标称威士伯涂料(广东)有限公司生产的华润牌妙想漆易净缤纷金装环保内墙漆(5升)989元,价格最低的是标称成都荆竹花涂料有限公司生产的荆竹花牌花之雅多功能高品质内墙漆(7千克)70元。折算成单价,8组以升为单位的单价最高样品是PPG大师乳胶漆215元/升,单价最低的是紫荆花乳胶漆24元/升;3组以千克为单位的单价最高样品是三棵树内墙漆97元/千克,单价最低的是荆竹花内墙漆10元/千克。单价差都接近10倍。一般情况下,大家可能会认为各项性能指标较好的产品,价格往往较高,但比较试验结果显示,并非价格越高,产品质量越好,也并非进口漆好于国产漆。消费者应根据所涂刷部位的特点和要求,选择购买性价比较高的乳胶漆商品。
四、意见反馈
按照有关规定,我们本着实事求是、科学严谨的态度,将37组样品比较试验结果函告了商品所标称的生产企业或经销商,并征求其意见。从回复的情况看,大多数企业比较重视,确认了本次比较试验结果并制定了相应的整改措施。多乐士儿童漆生产公司对我会的信函积极回应,派人专程从上海赶到成都确认公司样品。多乐士儿童漆生产企业为了确认本次比较试验的检测报告中游离甲醛数据,把公司预留的同批次样品送广州化学工业合成材料老化质量监督检验中心进行了检测,其检测结果为≦5mg/kg。根据《室内装饰装修材料内墙涂料中有害物质限量》(GB18582-2008)第C.6.2条再现性要求,“当测试结果不大于≦100mg/kg时,不同试验室间测试结果的差值不大于20mg/kg”,前后两次检测结果的差值在国家标准允许范围内,该公司来函对我会检测结果予以确认。PPG大师漆代理公司虽未在其产品包装上标注等级,但主动要求按优等品的标准检测耐洗刷性,结果为其耐洗刷性达到了国家优等品标准的要求;博彩防水涂料、福龙FS2等公司积极回函派人,表示对商品存在的问题积极整改,提高产品质量;沙渠SBS防水卷材虽来人来电,对我会购买样品的真伪提出质疑,但对我会请其提供相关证据的要求未予回应。我们对在本次比较试验中产品未达到国家相关标准且对我会征询意见函未作回应的云雨防水涂料、新禾防水涂料、昊宇FS2、西岭FS2、圣都FS2企业涉嫌漠视消费者权益、企业社会责任缺失的行为,提出公开批评。同时我们还将相关情况通报政府监管部门,依法处理。
五、监督意见
(一)企业应严格执行产品国家标准,规范完善标签标识行为。
生产者应严格按照国家法律法规和产品标准要求生产。在本次比较试验活动中,片材标志全部不符合国家强制性标准,除了标志内容不全外,即使标注了,其标注方法也与国家标准完全不同,且不便消费者理解,如规格型号。据检测机构专家介绍,这种现象已经成为片材行业的一个惯例。我们认为这与企业不学习、研究国家标准有关。因此,我们呼吁相关生产企业认真、仔细学习相关产品标准,严格按标准组织生产,确保产品质量,确保产品达标。同时我们还发现个别产品标签内容不完善。比如个别SBS卷材,没有生产日期或批号;或没有联系方式,虽然SBS标准没有要求厂家标注电话等联系方式,但联系电话是企业与消费者直接沟通的最重要的一个途径,作为一个负责的企业,应当明确标注。标签与说明书是产品信息的集中反映地,是消费者了解产品的重要途径,也是企业尊重消费者知情权的一种重要方式。在我国许多产品标准中,都把标签作为强制性条款加以规范,比如本次比较试验所依据的《弹性体改性沥青防水卷材(SBS)》(GB18242-2008)、《高分子防水材料第1部分:片材》(GB18173.1-2012)、《室内装饰装修材料内墙涂料中有害物质限量》(GB18582-2008),标签标识均是强制条款。标签的重要性由此可见,因此,我们要求企业要按国家标准进行标识外,并鼓励企业按不少于国家标准的要求来丰富标签内容。
(二)标准制定部门应加强乳胶漆标准的完善和标准间的衔接工作。
《合成树脂乳液内墙涂料》(GB/T9756-2009)虽然将内墙涂料分成了合格品、一等品和优等品三个等级,但它们的区分却不是很明显。因为三个等级划分的标准仅仅是对比率和耐洗刷性,而涂料中的游离甲醛、苯、甲苯、乙苯、二甲苯总和、可溶性重金属等消费者最关心的安全指标却只能依据《室内装饰装修材料内墙涂料中有害物质限量》(GB18582-2008)进行检测,标准值完全一样。我们认为《室内装饰装修材料内墙涂料中有害物质限量》(GB18582-2008)仅是对涂料安全性能的最低要求,《合成树脂乳液内墙涂料》(GB/T9756-2009)作为一部实施时间晚于《室内装饰装修材料内墙涂料中有害物质限量》(GB18582-2008)的新标准,既然对涂料进行了分级,就应该在关键指标上拉开差距,提高一等品和优等品在安全性指标方面的标准,体现出质量的实质差别。而且从我们本次的检测数据来看,不管是价格高的还是价格低的,不管是合格品还是优等品,所有样品的安全指标实测值远远高于标准值,这说明国内乳胶漆行业的众多企业的生产工艺已经达到了较高水准。《室内装饰装修材料内墙涂料中有害物质限量》(GB18582-2008)标准完全可以进一步提高,《合成树脂乳液内墙涂料》(GB/T9756-2009)对等级的要求完全可以拉开距离。
(三)政府相关部门应加强建材质量监管。
本次装饰装修建材比较试验,防水材料符合国家相关标准的为66%,内墙乳胶漆100%符合国家相关标准,表面看还喜忧参半。但在购样过程中,购样人员发现建材市场的问题较多。一是商品信息不透明,主要表现在价格、产品标签等方面。除部分内墙乳胶漆销售商在店面公示有价格外,很少销售商公开商品价格,特别是防水材料,没有一家公示。产品质量也只能靠销售商介绍或者消费者自己感官判断,更没有销售商公示商品检测报告。二是个别销售商不履行《消费者权益保护法》第22条所规定的法定义务,未向消费者出具所购商品的发票。我们对这种未履行法定义务、漠视消费者权益的行为提出公开批评,同时,我们将按程序将此情况通报给相关行政执法部门依法处理。三是个别销售商公开销售不符合国家标准产品。一些销售商公开表示自己的某些产品不符合国家标准。相关部门应按照《产品质量法》等法律法规,加强对生产、流通和销售环节的监管,督促企业依法公示产品信息,加强对产品质量的监测,凡经法定资质检测机构检测不符合国家标准要求的产品一律要求下架退市,责令生产企业限期整改,立即召回并依法立案查处。同时,要加快企业信用信息库的建立,加大不合格产品披露和合格产品宣传力度,促进建材行业健康有序发展,为广大消费者创建放心满意的消费环境。对于本次检测中不符合标准的产品,我会将按程序通报给相关行政主管部门依法处理。
(特别说明:本次比较试验结果仅对样品负责,具体测试数据请详见附表。)
来源: 四川315消费维权网

